Home
About Us
Company Overview
Goals & Approach
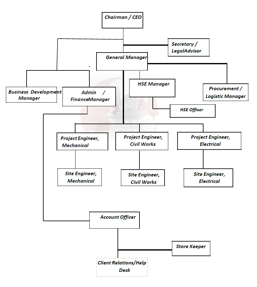
Organogram
Our Services
HSE Policy
Contact
About us
Home
About Us
Organogram Chart
ORGANOGRAM CHART
Dr. John Ayeke
Executive Director
Mr. Michael Barnes
Executive Director
Engr. Lawan Idris
Executive Director, Projects
Alh. Idris M. Pindiga
Executive Director, Admin